Datos técnicos
| Presión operativa | pe = 10 bar |
| Temperatura operativa | - 40°C - + 70°C |
| Medio | Air |
| Peso | ca. 1.8 kg |
| Válvula de rebose | DIN 74279 - C 6-22 |
| Presión de apertura | pe = ca. 6.2 bar |
| Presión de cierre | pe = min 5.2 bar |
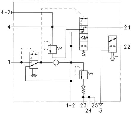
Boca |
Descripción |
|---|---|
| 1 | Boca de entrada - Línea de suministro del camión, cabeza de acoplamiento roja |
| 1-2 | Boca de entrada/salida - Calderín de freno del remolque |
| 22 | Boca de salida - Boca 11 EBS / QRV freno por muelle ABS |
| 3 | Escape |
| 4 | Boca de control - Línea de control del camión, cabeza de acoplamiento amarilla |
| 21 | Boca de salida - Boca 11 EBS / QRV freno por muelle ABS |
| 23, 24, 25 | Boca salida suspensión - Calderín de suspensión del remolque, Colas, Ilas-E, ... |
Símbolos
DIN 74253 |
![]() |
DIN ISO 1219 |
![]() |

